应用英语专业
浙江工商职业技术学院应用英语专业是浙江省特色专业、校级优势重点专业,自2001年正式招生以来,在"金平果"专业排名中连续多年蝉联全国第一。该专业始终锚定"服务国家战略,对接区域经济"的发展导向,在夯实学生语言功底的同时,动态契合数字贸易、跨境电商、教育等产业的人才需求,形成"语言能力+职业技能+创新素养"三位一体的培养体系。
一、人才培养目标
本专业面向外贸公司、跨境电子商务公司、英语素养教培等相关企事业单位的外贸业务员、跨境电商运营管理师、跨境电商主播、少儿英语教师等岗位,培养理想信念坚定,具有一定的科学文化水平,良好的人文素养和职业道德,具有国际视野和国际理解力,能向世界说好中国故事,弘扬中国精神,较强的就业能力,掌握外贸、跨境或少儿英语(或双语)教学工作所必需的专业知识,具备扎实的英语基本功、较强的语言应用能力和跨文化交际能力,能从事外贸业务操作、跨境电商运营和少儿英语教学等工作并具备一定创新精神和创业技能的德智体美劳全面发展、具有较强可持续发展能力的高技能人才。
二、毕业发展方向
本专业毕业生发展方向有三,一是涉外类岗位,如外贸业务员、、跨境电商运营管理师、跨境电商主播等;二是英语培训类岗位,如少儿英语教师、英语助教、教学管理岗位;三是升学方向,如国内升本、国外升本。
近年来,85%以上毕业生都会选择专升本及考研考取了宁波大学、浙江工商大学、浙江财经大学、浙大宁波理工学院、杭州师范大学、温州大学等知名大学本科专业,深造获得香港理工大学口笔译硕士、宁波大学英语笔译硕士,浙江师范大学笔译硕士,中国计量学院汉语国际教育硕士,上海海事大学口译硕士、英国女王大学TESOL硕士等,另有中外合作专升本专升研项目。

三、专业课程(部分)

四、师资情况
专业师资力量雄厚,现有专任教师19名,教授3人,副教授5人,1名博士,硕士学历100%,海外留学背景6人,2名校专业带头人,2名校教学名师,4名校教坛新秀。
人事部一级口译证书1人、人事部二级口笔译证书6人、上海高级口译证书5人。双师比例达100%,Taff 师资比例达80%。
此外,专业业聘请宁波市跨境电商领军企业、本地龙头英语培训机构、外贸集团的总经理、业务骨干、技能能手为企业兼职教师,多层面、多角度参与专业、课程、教学内容、校内外生产性实训基地建设等方面。

五、社会服务影响力
专业对外服务能力强,具有校级优秀翻译社会服务团队,专业教师在省内同行、区域产业中知名度高、权威性强,为区域外语外贸产业贡献鲜明。具有全省知名同传口译,交替口译师、浙江省批跨境电商师,亚马逊平台培训师。依托“中小企业外语外贸服务中心”平台,实现各类中高端会议口译425人次,各类大型展会志愿者翻译服务52场、各类书籍与资料翻译 85本、为跨境电商企业咨询培训服务5500人次、为外贸企业出海开展员工培训6326人次,开设跨境电商职业资格证书培训班,为企业推送各类资讯信息200多条。部分社会服务如下:






六、专业教学质量与成果
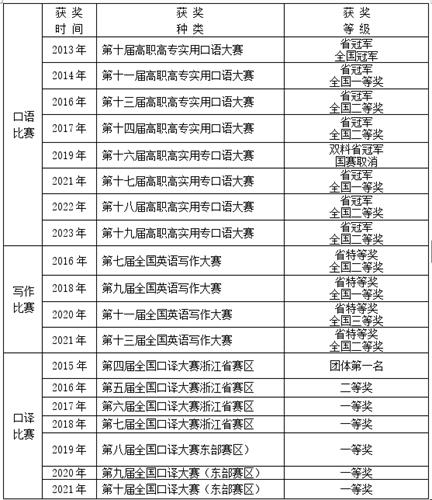
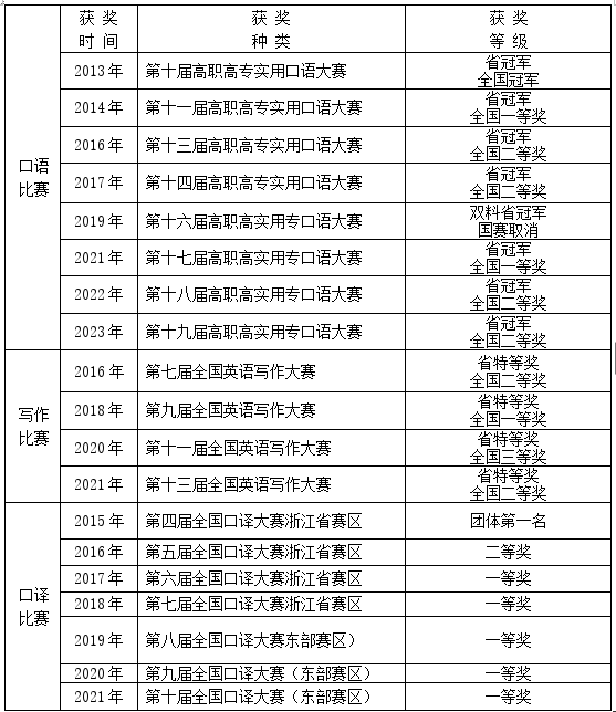
基于“三方联动、模块融合、工学结合”的高职应用英语高技能人才培养模式,2025届毕业生专升本上线率为87.43%,四级过级就给98%左右,六级过级率为60%左右。自2006年以来,专业指导学生获英语口语(A类)省赛国赛84个奖项,其中12名全省冠军,10名学生代表浙江省参加国赛,荣获国赛一等奖3项、二等奖6项、优胜奖1项。


七、丰富多彩沉浸式英语学习氛围

八、教科研成果
专业教研、科研成果显著,省(部)级教科研课题8项,市厅级课题立项25项,国家级在线开放课程1门,省级在线开放课程1门,市级在线开放课程5门,横向委托课题72项,主编出版专著教材15本。国家级高校微课教学竞赛1项,省级教学竞赛获奖2项,其他省级教师教学技能竞赛4项,市级及以上教学科研成果奖8项。

浙江工商职业技术学院招生办 版权所有 学校地址:浙江省宁波市机场路1988号
招生热线:0574-87422148/0574-87422149 浙ICP备05014612号 浙公网安备33021202000136号